Flowchart Templates

Browse flowchart templates you can customize and use to document processes for your organization. Click to edit any of the flowchart templates below.

Sales Process Flowchart Sales Process Flowchart
Agile Software Testing Process Agile Software Testing Process
Programming Flowchart Programming Flowchart
Checkout Process in a Retail Environment Checkout Process in a Retail Environment
Government Inspection Process Government Inspection Process
Credit Card Order Process Flowchart Credit Card Order Process Flowchart
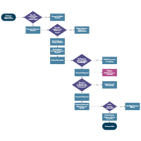
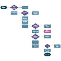
Requisition Process - Decision Flowchart Requisition Process - Decision Flowchart
Random Number Generator Programming Flowchart Random Number Generator Programming Flowchart
Marketing Email Correction Process Marketing Email Correction Process
Support Process Flowchart Support Process Flowchart
Shipping Process Flowchart Shipping Process Flowchart
Hiring Process Flowchart Hiring Process Flowchart
Login Process Flowchart Login Process Flowchart
US Supreme Court Nomination & Confirmation Process US Supreme Court Nomination & Confirmation Process
Purchasing & Procurement Process Flow Chart Purchasing & Procurement Process Flow Chart
DIN 66001 - Auto Repair Shop DIN 66001 - Auto Repair Shop
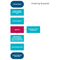
Supply Ordering  Process Map Supply Ordering Process Map
Process Charting - Copying Service Process Charting - Copying Service
Process Charting Process Charting