Flowchart Templates

Browse flowchart templates you can customize and use to document processes for your organization. Click to edit any of the flowchart templates below.

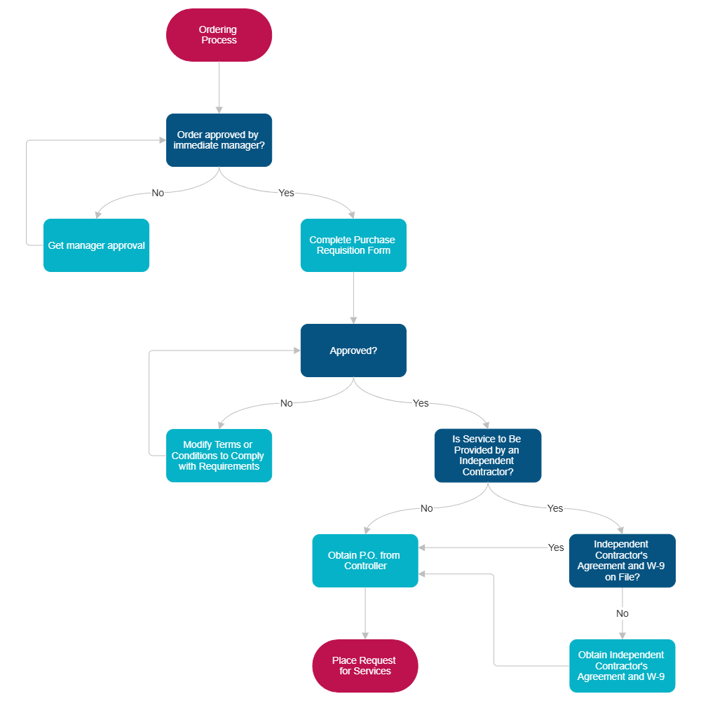
Requisition Process - Decision Flowchart

This flowchart documents the steps to ordering a software or service.

By continuing to use the website, you consent to the use of cookies.   Read More