Flowchart Templates

Browse flowchart templates you can customize and use to document processes for your organization. Click to edit any of the flowchart templates below.

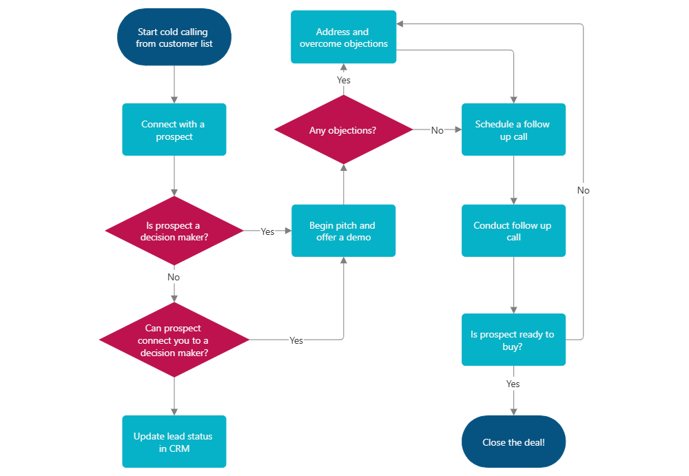
Sales Process Flowchart

When a sales process is documented you can use it to coach or onboard. You can also find inefficiencies and areas your sales team can improve.

By continuing to use the website, you consent to the use of cookies.   Read More