Flowchart Templates

Browse flowchart templates you can customize and use to document processes for your organization. Click to edit any of the flowchart templates below.

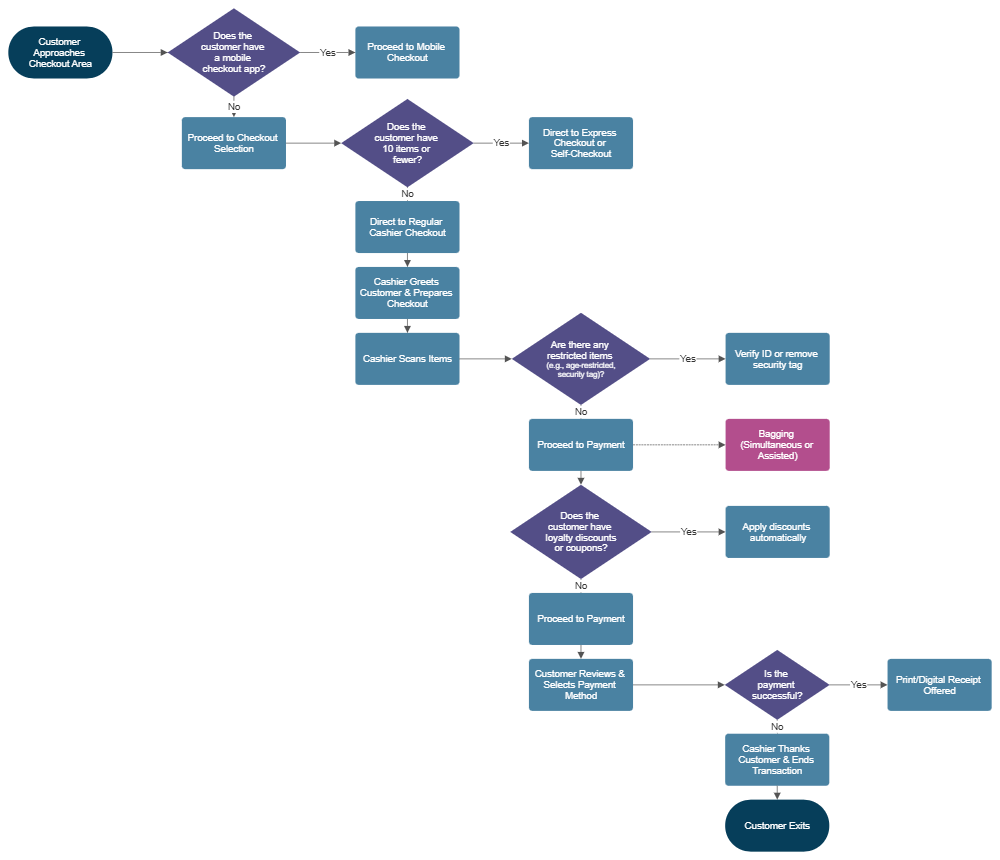
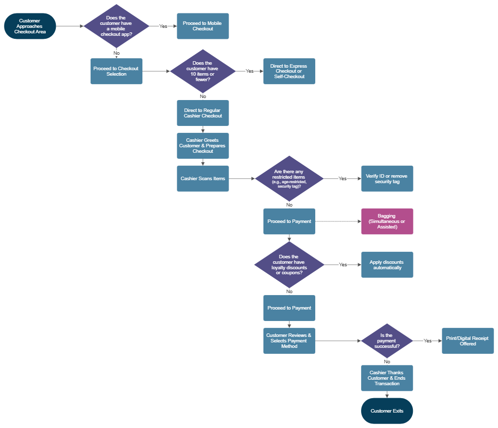
Checkout Process in a Retail Environment

This flowchart illustrates a possible checkout process in a retail establishment. Design checkout processes to minimize wait times, streamline shift scheduling, and improve training workflows for new employees.

By continuing to use the website, you consent to the use of cookies.   Read More