Flowchart Templates

Browse flowchart templates you can customize and use to document processes for your organization. Click to edit any of the flowchart templates below.

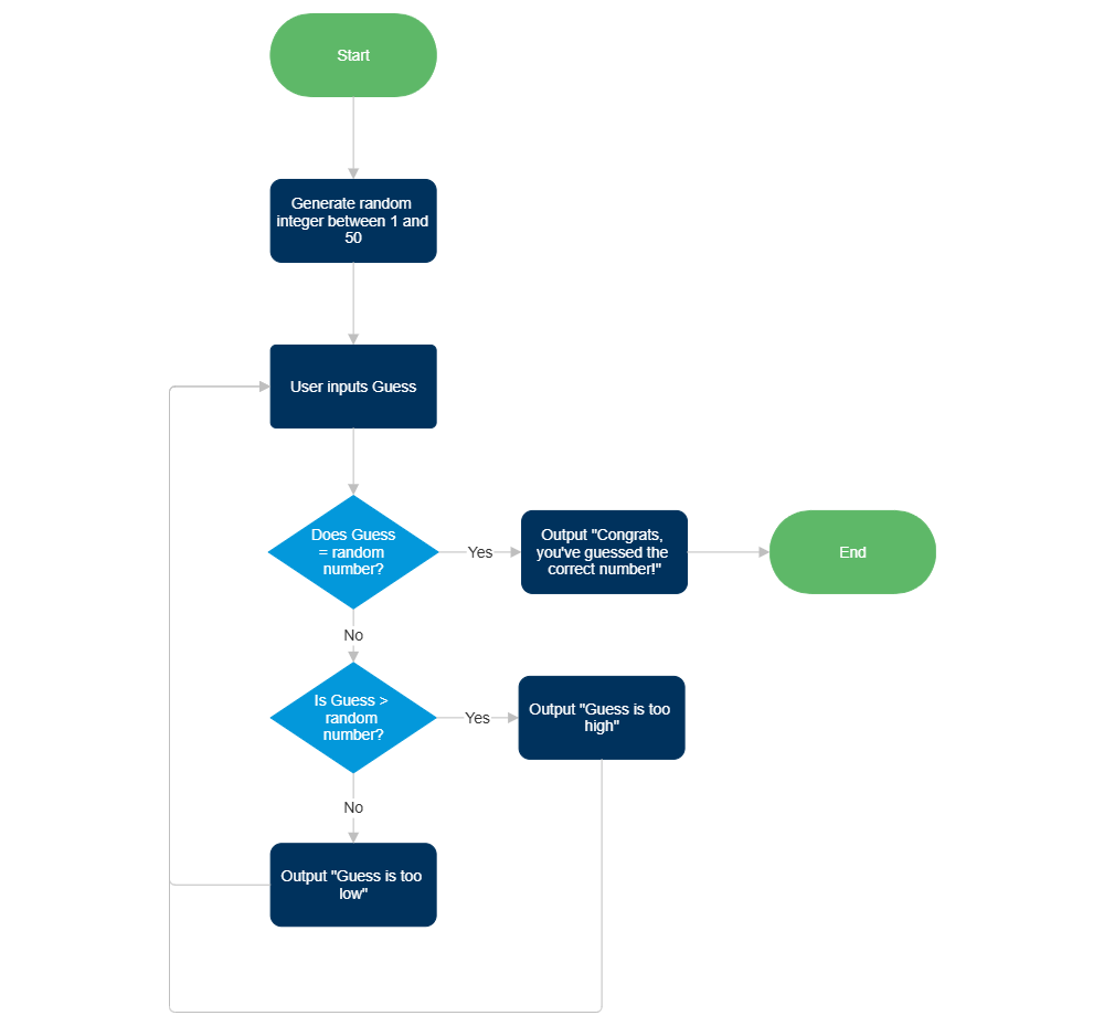
Random Number Generator Programming Flowchart

This flowchart show the process behind code you'd write for a random number generator.

By continuing to use the website, you consent to the use of cookies.   Read More