Product
Floor Planning
Easier Than CAD
Import & Scale
Custom Shapes & Libraries
Data Enabled
Diagrams
Checks Every Box
Collaboration
Integrations
Platform
Microsoft
Google
Floor Planning
Easier Than CAD
Import & Scale
Custom Shapes & Libraries
Data Enabled
Diagrams
Checks Every Box
Collaboration
Integrations
Platform
Microsoft
Google
Enterprise
Enterprise License
Enterprise License
Control Your Data
Security
Why SmartDraw
Resources
IT Admin Guide
Getting Started
Customer Stories
Lucidchart Users Guide
Visio Users Guide
Enterprise License
Enterprise License
Control Your Data
Security
Why SmartDraw
Resources
IT Admin Guide
Getting Started
Customer Stories
Lucidchart Users Guide
Visio Users Guide
Solutions
Use Case
Floor Planning
Visual Quoting
Accident Reconstruction
Diagramming
Data Visualization
Process Improvement
Organizational Design
IT Infrastructure
Technical Diagramming
Teams
Information Technology
HR
Software Engineering
Product Management
Project Management
Sales
Industries
Manufacturing
Government
Police Department
Fire Department
Construction
Retail
Software
Healthcare
Financial Services
Management Consulting
Education
Use Case
Floor Planning
Visual Quoting
Accident Reconstruction
Diagramming
Data Visualization
Process Improvement
Organizational Design
IT Infrastructure
Technical Diagramming
Teams
Information Technology
HR
Software Engineering
Product Management
Project Engineering
Sales
Industries
Manufacturing
Government
Police Department
Fire Department
Construction
Retail
Software
Healthcare
Financial Services
Management Consulting
Education
Resources
Learn
Getting Started
Floor Plans
Diagrams
Knowledge Base
Contact Support
Development Platform
Explore
Templates
What's New
Explore SmartDraw
Blog
Learn
Getting Started
Floor Plans & Diagrams
Knowledge Base
Contact Support
Development Platform
Explore
Templates
What's New
Explore SmartDraw
Blog
Pricing
My Account
Contact Sales
Launch App
Transfer of Assets Templates
Browse transfer of assets templates and examples you can make with SmartDraw.
All Templates
Legal
Transfer of Assets
Edit Template
Preview
Lange's Cascading Beneficiary Plan
Edit Template
Preview
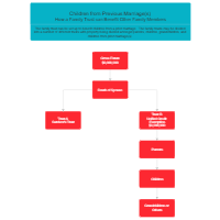
Example - How a Family Trust Can Benefit Other Family Members
Edit Template
Preview
Inheritance Disclaimed by Primary Heirs
Edit Template
Preview
Living Trust - Married Couple Common Pool
Edit Template
Preview
Living Trust - Single
Edit Template
Preview
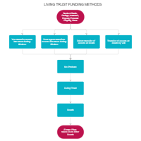
Living Trust Funding Methods
Edit Template
Preview
Living Trust Funding Variations
Edit Template
Preview
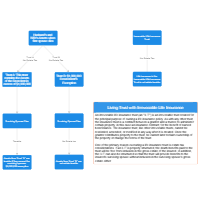
Inheritance Leaks
Edit Template
Preview
Living Trust with Irrevocable Life Insurance
Edit Template
Preview
Advantages and Disadvantages of Wills
Edit Template
Preview
Primary Difference Between Wills and Revocable Living Trusts
Edit Template
Preview
Probate and Living Trust Asset Transfers
Edit Template
Preview
Property Mind Map After Death
Edit Template
Preview
Sample Plan for a Revocable Living Trust
Edit Template
Preview
Sample Trusts at the Death of the Survivor