Organizational Chart Templates

Browse these editable organizational chart templates you can make with SmartDraw and then add them to Microsoft Office, including Microsoft Word and PowerPoint or Google Workspace documents.

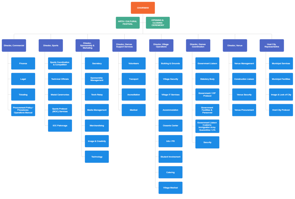
Olympic Games Org Chart

Maybe you're not running the Olympic games this year, but why not use this Olympic games org chart template as a starting place for documenting the organization of your athletic group or club? Simply update the positions and titles found in this example to match the structure of your group and you have a presentation quality org chart ready to share with participants, sponsors and others.

By continuing to use the website, you consent to the use of cookies.   Read More