Organizational Chart Templates

Browse these editable organizational chart templates you can make with SmartDraw and then add them to Microsoft Office, including Microsoft Word and PowerPoint or Google Workspace documents.

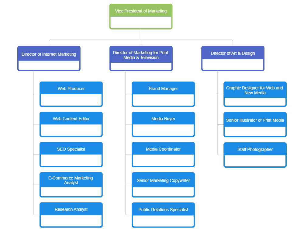
Marketing Team Chart

Make sure everyone in your company understands how your marketing team is organized by having a detailed marketing team org chart at your fingertips. Use the marketing team chart example provided in SmartDraw and add, delete or modify people and positions to reflect how your marketing team is structured. And when people or positions change, it's easy to update your org chart-SmartDraw will automatically realign everything to keep it looking crisp and professional.

By continuing to use the website, you consent to the use of cookies.   Read More