How to Make a Flowchart in Word®

While Word® is traditionally thought of a word processor, you can make a flowchart in Word one of two ways:

  1. Create a basic flowchart using SmartArt included in Word
  2. Use a third-party tool and insert your flowchart into your reports and documents in Word
Flowchart in Microsoft Word

Add A Flowchart in Word using SmartArt

To make a flowchart in Word, start by selecting the Insert tab. Click SmartArt and choose "Process". This will insert a basic three-step process into your document.

There are a few different styles to choose from. Pick one that best fits your presentation or reporting needs. You can always change your mind and change the style of your entire flowchart after the fact.

Flowchart Microsoft Word smartart

Add New Shapes

Add shapes by clicking the Add Shape button.

By default, Add Shape will just add a shape after the shape currently selected.

To add shapes in other directions, use the options in the drop down menu under Add Shape. You can add shapes, before, below, and above the currently selected shape.

Add flowchart shape in Word

Add and Edit Text

Add text to any shape, by first selecting it and then typing. You can also add text, by right-clicking and choosing to Edit Text.

You can change text weight, size, and effects in the Format tab or in the Font pop-up menu accessed from the right-click menu options. Double-clicking on any shape with text, will also bring up a shortened version of text editing options.

Insert text into flowchart in Word

Change the Flow

Change the direction of arrows by clicking Right to Left.

To change the direction of an individual arrow, select it and use the circular control above the arrow to rotate it in a different direction.

Change the directional flow of a flowchart in Word

Change the Colors

Change the colors of your entire flowchart by selecting a different theme from the Change Color menu.

To change the color of an individual shape, click on the Format tab and choose a color from Shape Fill. You can also right-click on the shape and choose Format Shape from the pop-up menu.

Change flowchart color in Word

Adding a Decision Symbol and Other Shapes

By default, a SmartArt flowchart is very basic. You get a series of rectangular boxes or actions in a row. If you need to introduce different types of shapes to denote decisions, inputs, or some other common process steps, you'll have to do a little more work.

Add the default rectangle shape and select it. From the right-click menu choose Change Shape or click the Format tab and select Change Shape to choose a new shape type like a diamond or parallelogram.

Change the shape of a flowchart symbol in Word

Move Shapes

To a move a shape in your flowchart, grab its outline and move it to a new location. Notice that an arrow pointing to and from your shape will move with it.

It's fairly difficult to create a split path after a decision using this method.

Move shapes for a flowchart in Word

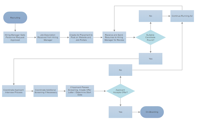
Moving Beyond Simple Flowcharts to Complex Flowcharts

SmartArt is great for adding a very simple flowchart to Word with only a few steps. If you need to visualize a more complex process with multiple decision points and steps, consider using the a dedicated flowchart tool.

SmartDraw can help you build a complex flowchart without any of the manual hassles. SmartDraw's shapes are smart. If you add a decision symbol, you'll automatically get two arrows pointing to two different steps denoting the split in the flow.

Complex flowchart

Make a Flowchart in SmartDraw for Word

Start by opening a flowchart template and adding shapes using the SmartPanel to the left of your drawing area.

Move, delete, add shapes and your flowchart will expand automatically.

Use the arrow keys to control the direction of how your flowchart grows. Add split paths and different flowchart symbols using the attached flowchart symbol library.

Create a complext flowchart in SmartDraw easily

Insert Your Flowchart into Word

Once your flowchart is ready, you can easily export it to Word®. Choose "Export" under the "Home" tab and click on "Export to Office."

Export your flowchart to Word

Try SmartDraw Free Today

By continuing to use the website, you consent to the use of cookies.   Read More