What are the Different Types of Flowcharts

The most common flowchart types are:

  • Process flowchart
  • Swimlane Flowchart
  • Workflow Diagram
  • Data Flow Diagram
  • EPC Diagram
  • SDL Diagram
  • Process Map
  • Process Flow Diagram
Simple process flowchart

Try SmartDraw Free Today

What is a Flowchart and How is it Useful

One of the first things to ask when making a flowchart is, "what is its purpose?" The answer to this question will help you create the type of flowchart that best suits your needs.

Some of the common uses of flowcharts include:

  • Planning a new project
  • Documenting a process
  • Modeling a business process
  • Managing workflow
  • Auditing a process
  • Mapping computer algorithms
  • Data management
  • Chemical and process engineering

Once the use of the flowchart is known, the next step is to select the best type of diagram to represent it. This could be a basic flowchart, a swimlane flowchart, a value stream map, or any of several other types.

Types of Flowcharts

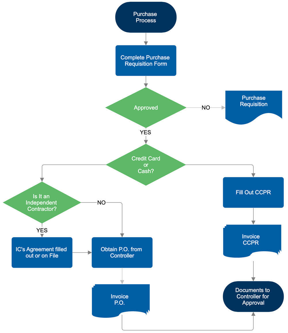
Planning a New Project | Basic Process Flowchart

One of the most frequent uses of flowcharts is to map out a new project. Engineers and software designers often use flowcharts for this purpose, but others may find them useful, as well. They are particularly helpful when the project will involve a sequence of steps that involve decisions. Here's a basic flowchart that shows this:

Basic flowchart example

Documenting a Process Across Functional Groups | What is a Swimlane Flowchart

Businesses often have internal or external requirements for process documentation. Flowcharts are an excellent tool for these purposes. From standards reporting to complying with government regulations, using a flowchart can be much more efficient than a written narrative.

Here are some examples of external pressures that require process documentation:

  • BPM Automation: Documenting processes is a prerequisite for automated BPM (Business Process Management).
  • ERP: Documenting processes is required as part of an Enterprise Resource Planning implementation.
  • Company Sale: Documenting processes is an important preparation when positioning a company for eventual sale.
  • Compliance: Various legislation and regulatory bodies, like the Sarbanes-Oxley Act and the Joint Commission, for example, often require extensive process documentation.
  • Customers: Some customers may require ISO or other quality certifications as a prerequisite for doing business.

There may also be internal reasons for using flowcharts to document processes.

  • Flexibility: Both new and existing employees can immediately learn the right way to perform any job.
  • Quality: If everyone on the team performs a job in the same way each time, the outcome is predictable and consistent.
  • Visibility: Management can see exactly how each job is meant to be performed.
  • Process Improvement: You can't improve the way your organization gets its work done unless you know how it's being done now.

A basic flowchart will often suffice for process documentation. However, in cases where processes have multiple stages, work across departments, or have other separated categories a swimlane flowchart or cross-functional flowchart may be the better choice. It visually separates the process into separate categories.

Swimlane Flowchart

Managing Workflow | What is a Workflow Process

Systems for managing workflow are best illustrated using a workflow diagram. These systems can focus on process integration, human task orientation, or both. The goal is to create a consistent, quality output based on a standardized set of procedures. Here is an example of a simple workflow diagram:

Workflow Diagram

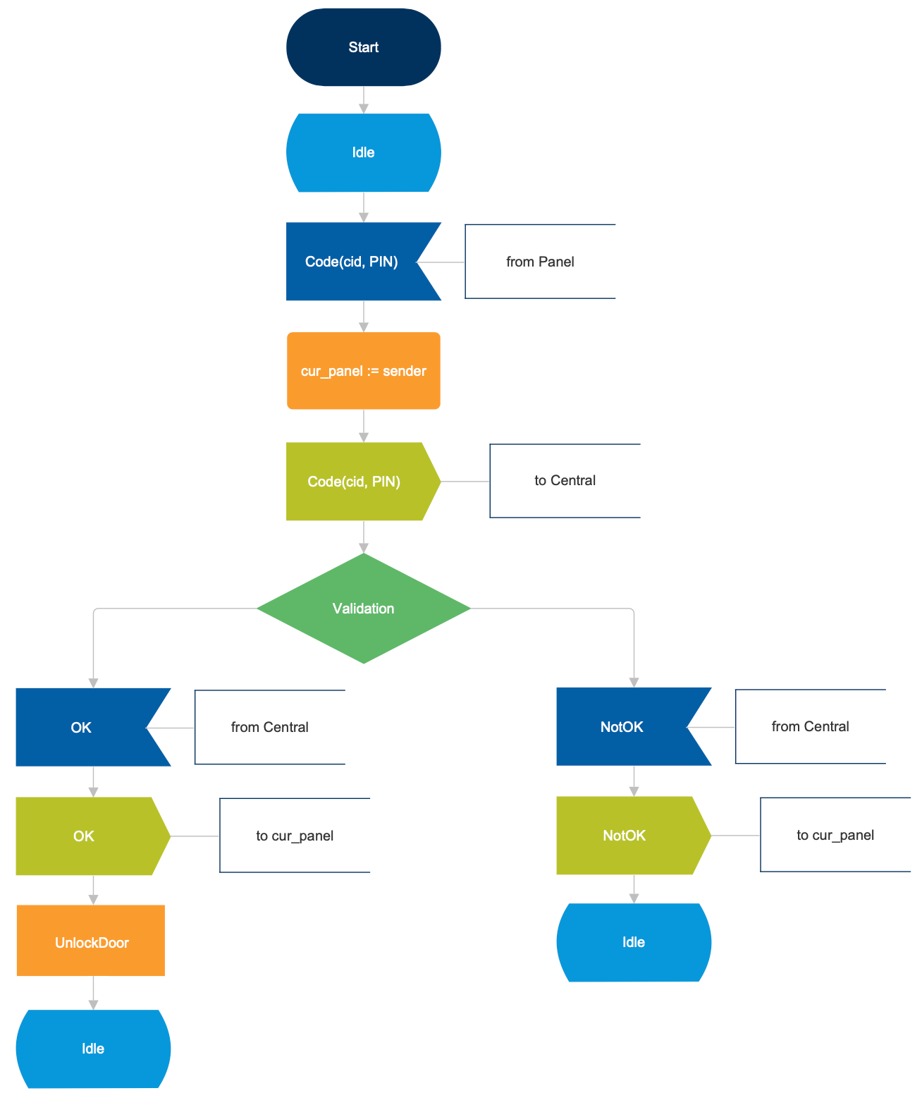
Making a Decision | What is a Decision Flowchart

A decision flowchart lets you visualize the options in any important business decision. Walk through potential outcomes and make sure you consider all the questions before making a decision.

Decision flowchart

Modeling a Business Process | What is an EPC Diagram

Business processes can cover a wide range of activities. They might be a simple set of tasks or a complex array of them that cover a number of possible situations. Modeling these processes is done to ensure a consistent, predictable outcome. Documenting or modeling a business process is using an event-driven process chain (EPC) diagram. A basic example is shown here:

The EPC diagram is a specialized type of flowchart designed specifically for this purpose. It has a unique library of symbols not found in traditional flowcharts.

Event driven flowchart

Auditing a Process | Process Map

Flowcharts may be used for diagnosing a malfunction or to troubleshoot problems. These uses are common in the fields of software and electronics. But they aren't confined to just these disciplines.

Business organizations also use flowcharts for process improvement. Breaking down processes into smaller steps, then examining them closely can reveal areas of both operating inefficiency and opportunity for improvement.

A process map is a detailed flowchart that is a useful tool for auditing a process. There are four steps used in creating a process map:

  1. Identifying and understanding the steps in a process.
  2. Gathering information to identify the objectives, risks and controls in a process.
  3. Interviewing the individuals involved and creating the process map.
  4. Analyzing and effecting changes to improve the process.
Process Flow

Mapping Computer Algorithms | SDL Diagram

Brainstorming computer algorithms is often accomplished using an SDL diagram. SDL stands for Specification and Description Language. This is a flowchart that offers a unique set of symbols that are used to map out real-time systems. The three basic components of an SDL diagram are the system definition, the block, and the process.

One of the reasons that flowcharts are used frequently for program and network design is that they also offer a good resource for internal problem solving. They are also a great way to show customers how to troubleshoot common problems, because they are visual and are easy to follow, when presented properly.

SDL Diagram

Data Management | Data Flow Diagram

Data flow diagrams (DFD) are an efficient way of bridging the communication gap between system developers and users. They are specialized flowcharts that distill a substantial amount of information into a relatively few symbols and connectors.

Data flow diagram

Chemical and Process Engineering | Process Flow Diagram

A process flow diagram (PFD) is a technical illustration also known as a flowsheet. It is used to exhibit high-level processes in chemical and process engineering. The PFD will focus on major plant processes but not show minor details. This type of diagram is used for a wide range of engineering applications.

  • Oil and petroleum refining
  • Natural gas systems
  • Green energy, such as wind and solar power
  • Water treatment and processes
  • Electrical power plants
  • Piping and irrigation systems

A flowsheet or PFD that details multiple processes is often called a block diagram or a schematic flow diagram.

Process flow
By continuing to use the website, you consent to the use of cookies.   Read More