Export Decision Tree Data to Integrate with Other Tools

SmartDraw's new decision tree export allows you to automate testing processes like those needed for Behavior-Driven Development (BDD). This makes SmartDraw's decision tree tools even more powerful. You can save time you may have otherwise spent writing code and focus on what matters most for your organization.

Decision Tree Export

Decision Trees for BDD

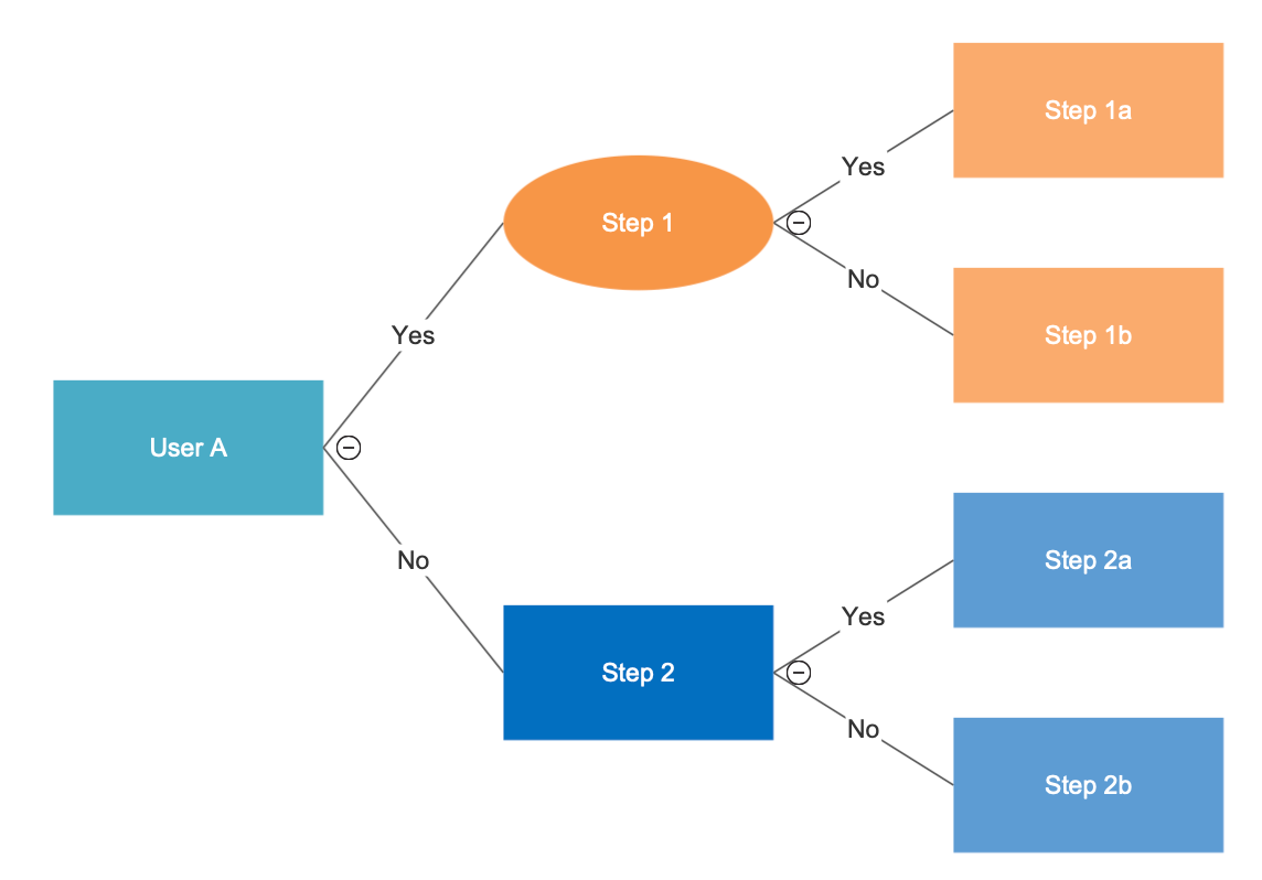
A decision tree is a visual model of the consequences from a series of decisions. You can use decision trees to analyze processes or create a plan for how to handle specific scenarios. For example, you can use a decision tree to map out how users will interact with help desk software. The plan can then be used to write testing scripts for Behavior-Driven software development (BDD). SmartDraw allows you to export your decision tree as data so you can use it to build testing scripts from a visual automatically.

Decision Tree for BDD

Step 1: Build Your Visual

First, create your decision tree in SmartDraw using SmartDraw's intelligent decision tree tools. Start with a decision tree template and click simple commands to add decisions. Add or remove a step, and SmartDraw realigns and arranges all the elements so that everything continues to look great. Change the color or change the shape of any specific decision to denote specific attributes of that decision like its type or owner. SmartDraw will export this information as well.

Decision Tree Step 1

Step 2: Export Your Data

When you're ready, you can click the Export to CSV button in the SmartPanel to the left of the drawing area and SmartDraw will generate a CSV file of your visual.

This data will include information about each step and whether the decision to reach it was a yes or a no, as well the type of shape and the color of the shape in your diagram. This way you can use both color and shape to represent specific traits in your visual and have that information be available for your script.

Decision Tree Step 2

Work Smarter with SmartDraw

SmartDraw's powerful decision tree tools make it easy not just to build a visual but have that visual integrate into your entire workflow. Save time by working smart with SmartDraw.

By continuing to use the website, you consent to the use of cookies.   Read More