Trust Templates

Browse trusts templates and examples you can make with SmartDraw.

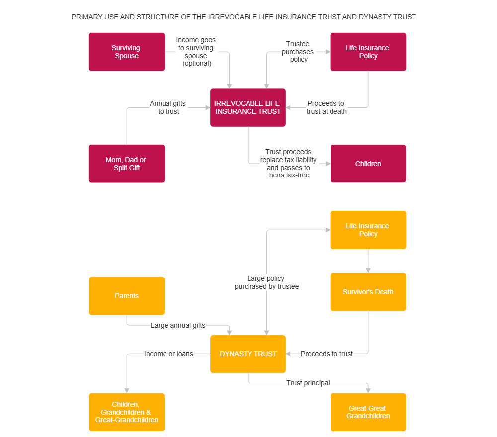
Primary Use and Structure of the Irrevocable Life Insurance Trust and Dynasty Trust

Create Trusts examples like this template called Primary Use and Structure of the Irrevocable Life Insurance Trust and Dynasty Trust that you can easily edit and customize in minutes.

By continuing to use the website, you consent to the use of cookies.   Read More