Trial Preparation Templates

Browse trial preparation templates and examples you can make with SmartDraw.

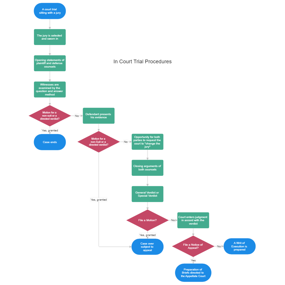
In Court Trial Procedures

Create Trial Preparation examples like this template called In Court Trial Procedures that you can easily edit and customize in minutes.

By continuing to use the website, you consent to the use of cookies.   Read More