Trial Preparation Templates

Browse trial preparation templates and examples you can make with SmartDraw.

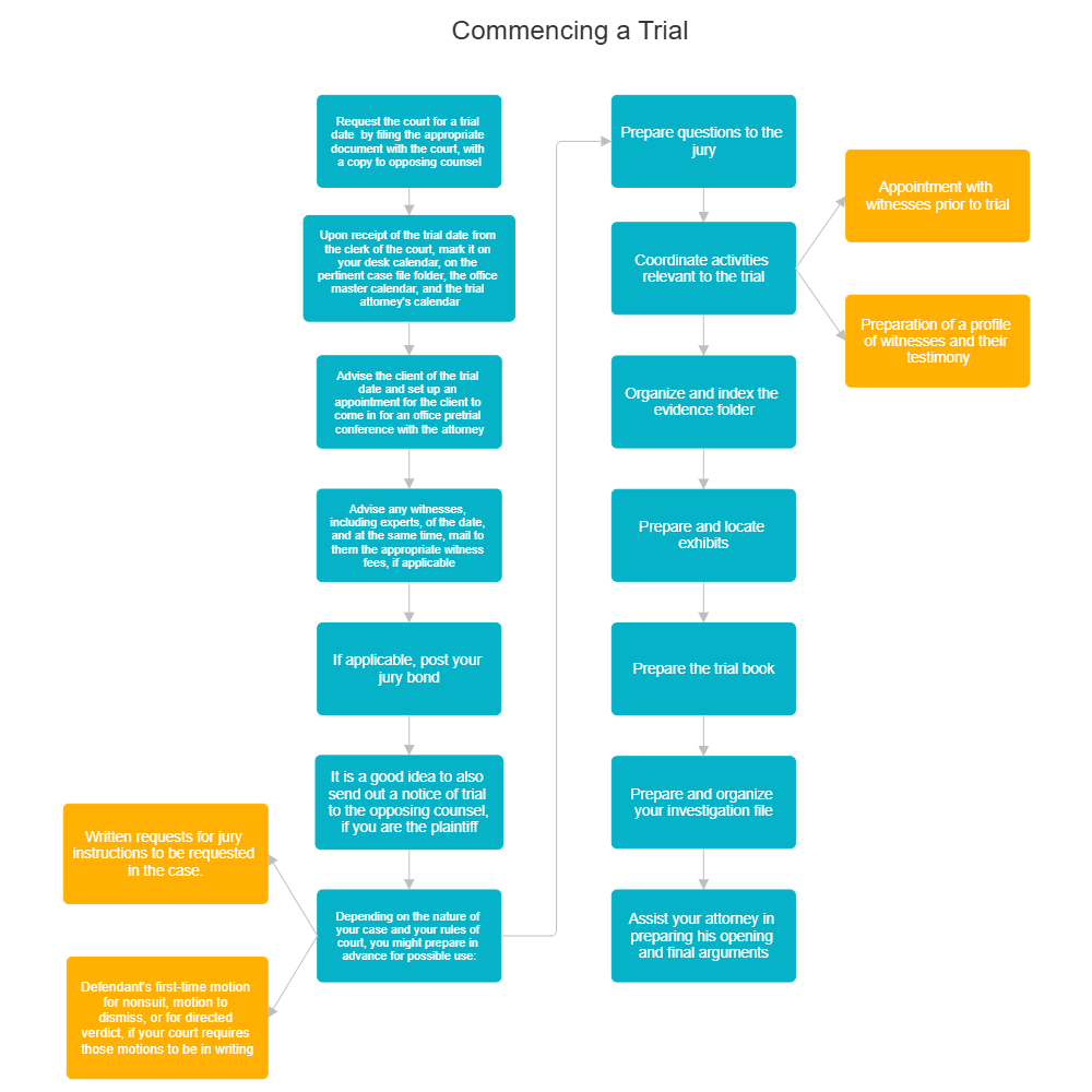
Commencing a Trial

Create Trial Preparation examples like this template called Commencing a Trial that you can easily edit and customize in minutes.

By continuing to use the website, you consent to the use of cookies.   Read More