Swim Lane Diagram Templates

Browse swim lane diagram templates and examples you can make with SmartDraw.

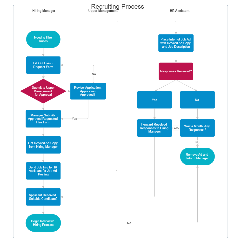
Swim Lane Diagram - Recruiting Process

Use this swimlane diagram recruiting process template to show clearly who is responsible for each activity in the recruiting process, and the steps that must be followed to fill a position. With a few clicks it's easy to modify this example to document to your hiring process, then you can further customize it by linking to internal forms, job descriptions, interview schedules and other related information.

By continuing to use the website, you consent to the use of cookies.   Read More