Swim Lane Diagram Templates

Browse swim lane diagram templates and examples you can make with SmartDraw.

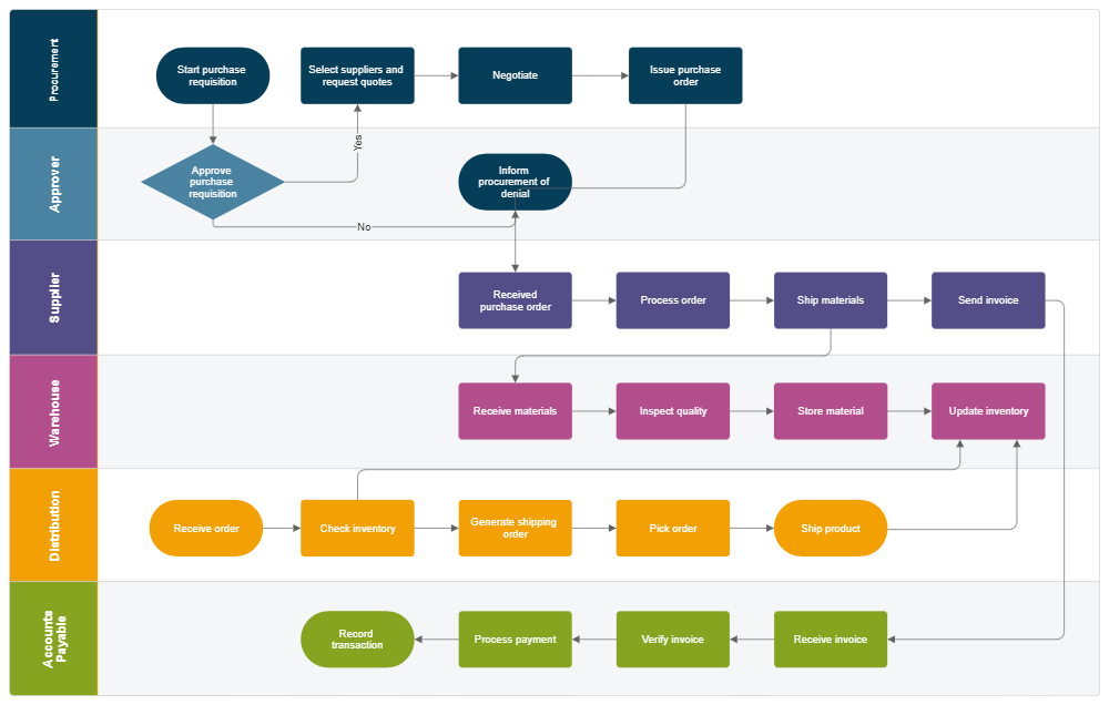
Procurement and Distribution Swimlane

This swimlane illustrates possible steps during a retail procurement and distribution process. Visualize your supply chain from procurement to distribution and identify bottlenecks to remove.

By continuing to use the website, you consent to the use of cookies.   Read More