Mind Map Templates for Projects

Organize and plan your deliverables and action items using mind maps. You can even assign tasks to team members and turn these mind maps into project charts with a click. Try it now by opening and editing any of the templates below.

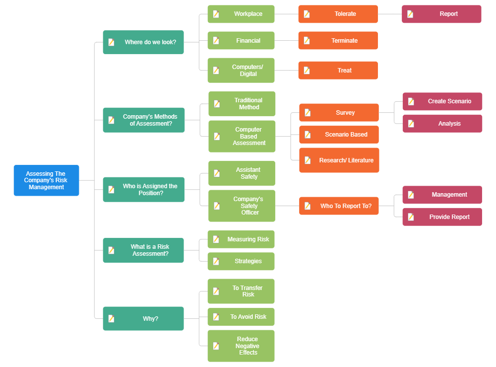
Risk Management Assessment

Create project mind map like this template called Risk Management Assessment in minutes with SmartDraw. SmartDraw includes project mind map templates you can customize and insert into Office.

By continuing to use the website, you consent to the use of cookies.   Read More