Why Businesses Need to Document Processes: The Key Employee Problem

Why Businesses Need to Document Processes: The Key Employee Problem  - SmartDraw Blog | Productivity

Processes are essential to preparing your organization for growth. No large organizations would exist without them, and there's no reason why your small organization shouldn't convert all of its work into processes. Your work should consists of processes where possible.

But why do businesses need processes?

Processes Eliminate Two Key Business Problems

The biggest benefit of processes is that they can drive a stake through the heart of two major HR problems:

  • The Key Employee Problem
  • The Specialized Knowledge Problem (Reinventing the Wheel)

The Key Employee Problem

This is a major concern for many organizations. What happens when Joe, a key employee in one area of the organization, departs suddenly? Joe was the one person who knew exactly how to handle his responsibilities and no one else in the organization knows exactly how he did it. How do you possibly fill that void?

To answer this question, we'll borrow a metaphor from Jim Collins' Built to Last: Successful Habits of Visionary Companies.

Joe is a time-teller. Once Joe is gone, no one else knows how to tell time, and this leaves your organization vulnerable to the key employee problem. Rather than have Joe tell time until the day he decides to leave, have him build a clock instead. This is where processes come into play. Processes are one crucial part of building a clock for your business—they explain how Joe does his job. If Joe builds a clock, everyone will still be able to tell time if Joe leaves.

The Specialized Knowledge Problem

This is a training/exodus issue similar to the key employee problem. Two jobs with identical job descriptions in two different companies might be vastly different due to the different markets, company culture and millions of other variables. In essence, your current employees have acquired all of the specialized knowledge needed to make your business work.

It can take years, even for experienced professionals, to take hold of all the specialized, organization-specific knowledge required to do the job well. Many companies accidentally let specialized knowledge go to waste when employees leave and they simply expect new hires to "pick it up" along the way. We call this "reinventing the wheel." Businesses lose a lot of utility and productivity from new hires because they have to rediscover all of the knowledge that was lost when the predecessor departed.

Processes can help alleviate this problem-each documented business process is one more piece of knowledge that doesn't need to be reinvented whenever turnover occurs in your organization.

Processes Make Measurable Quality Possible

Here's a quick theoretical for you: you have a team with two employees assigned to identical tasks. At the end of each day, the outcomes of each employee's tasks are completely different from the others; how do you measure the quality of that team's performance?

If the two outcomes differ by a wide margin, it's almost impossible to measure the quality of your organization's results-it's only possible to measure quality of results when the outcomes are predictably similar, and that's where processes shine. Processes standardize routines and tasks. When organizations have their employees conform to identical processes for business, the outcomes of those routines become predictably similar-this establishes a reasonable baseline by which organizations can reasonably begin to measure quality.

Processes Can Help Identify Operational Inefficiencies

The act of capturing business processes itself has an additional benefit: they help you identify inefficiencies in your operations. If you inspected every major operation in your business and formalized those operations into processes, you'd undoubtedly come across a number of inefficiencies. Correcting those inefficiencies can obviously help to improve the level of output and quality of those procedures, with little additional cost.

Document Processes Quickly and Easily

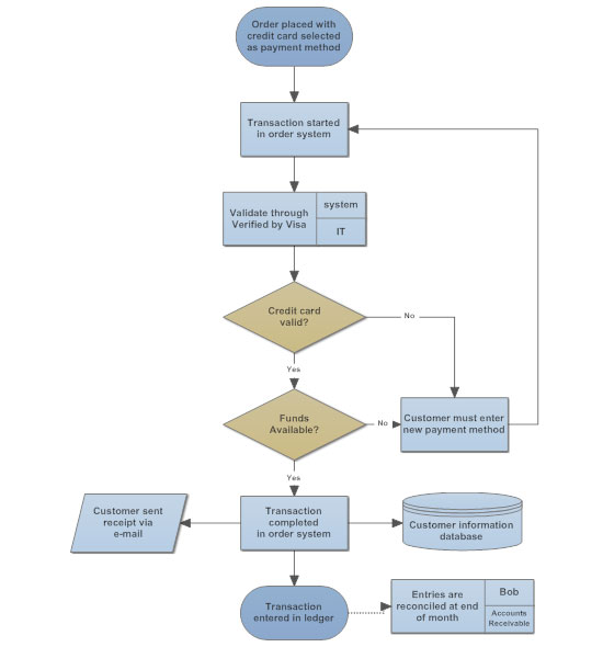
SmartDraw gives any organization the tools they need to document processes with ease.

Process documentation example

SmartDraw process documentation allows users to create and link flowcharts, job maps, and org charts. This allows any organization to improve efficiency and quality, reduce training time, and comply with regulatory requirements.

SmartDraw Makes Diagramming Easy

By continuing to use the website, you consent to the use of cookies.   Read More