Other Software Diagrams Templates

Browse other software diagrams templates and examples you can make with SmartDraw.

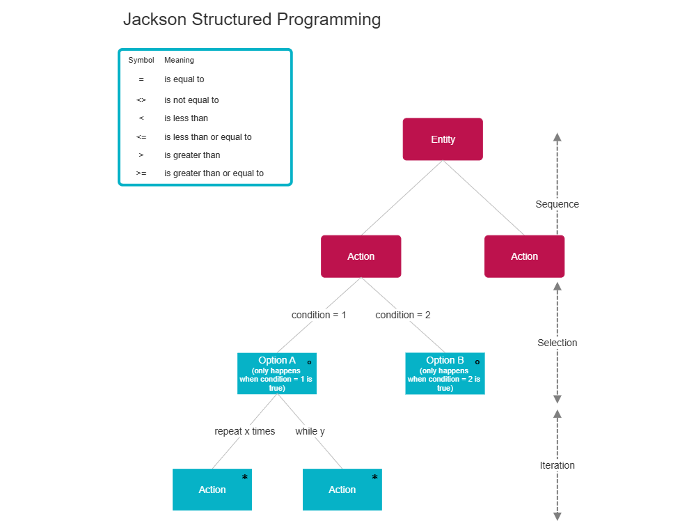
Jackson - Structured Programming

Create Other Software Diagrams examples like this template called Jackson - Structured Programming that you can easily edit and customize in minutes.

By continuing to use the website, you consent to the use of cookies.   Read More