Organizational Chart Templates

Browse these editable organizational chart templates you can make with SmartDraw and then add them to Microsoft Office, including Microsoft Word and PowerPoint or Google Workspace documents.

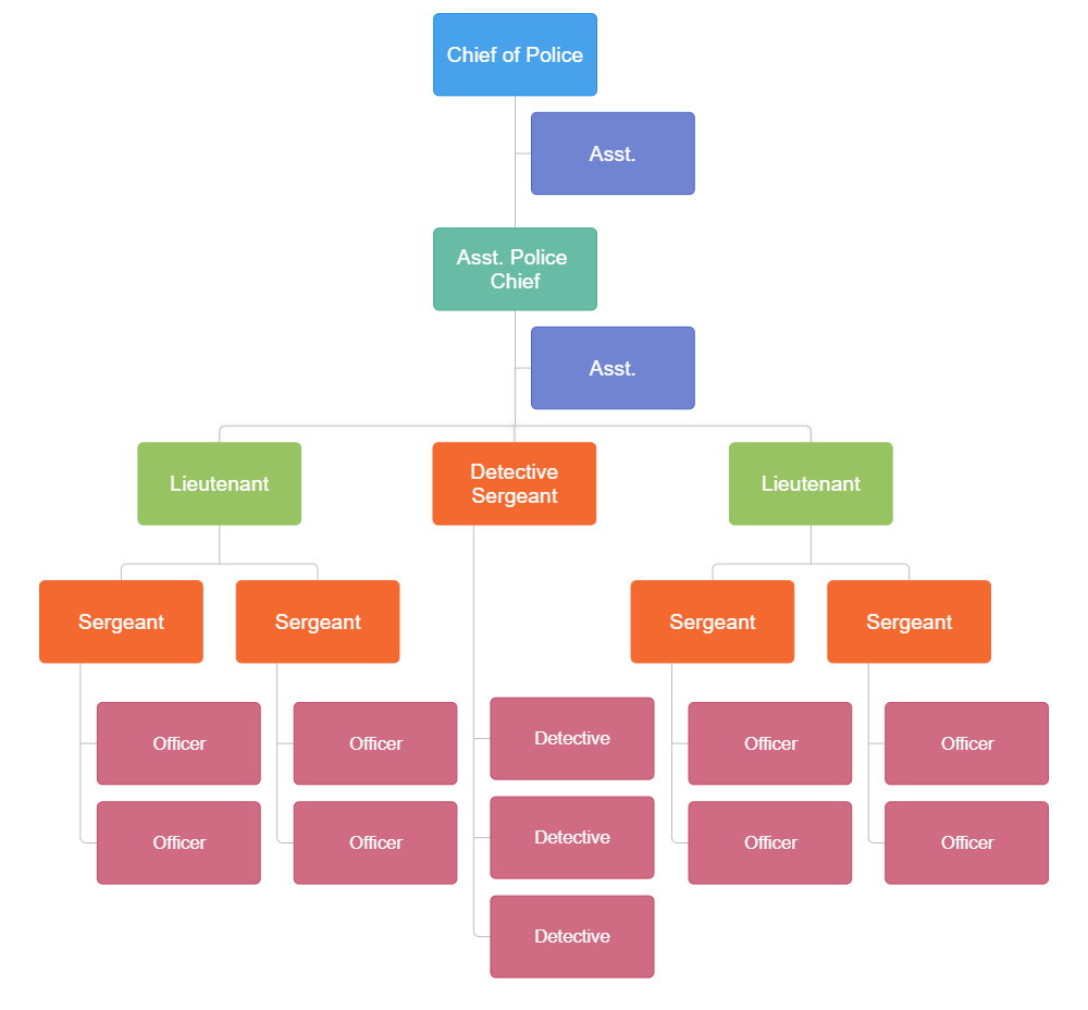
Police Department Organizational Chart

A police department org chart visualizes the reporting structure within a police department. The Chief of Police will be at the top with Lieutenants, Sergeants, and Officers arranged in a hierarchy below. Police departments will often want to publish their organizational chart so the public has a better idea of their structure. In these cases, they may withhold the actual names of officers, but instead show the title and responsibilities for reference like patrol operations, investigations, support operations, and administrative services.

By continuing to use the website, you consent to the use of cookies.   Read More