Fit & Fitness: The Yin & Yang of Organizational Sustainability

Organizational sustainability

Written by Fred Nickols

Nowadays there is a great deal of talk about "sustainability" as it relates to organizations. Yet, for all the talk, it sometimes seems like wishful (or wistful) thinking. I think it's an eminently practical concern. In this article I'll set out what I see as the two key elements of sustainability—the Yin and the Yang as it were. They are Fit and Fitness.

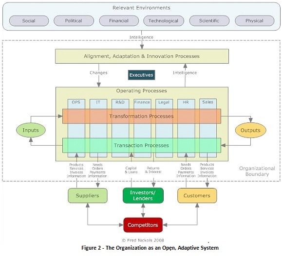
Sustainability, simply put, is the capacity to endure, to keep on going. The Fit and Fitness of an organization are the key elements of its ability to endure; and, more important, to not just survive but to also thrive. Consider the diagram below in Figure 2. It depicts a rather high level view of an organization as an open, adaptive system. In the course of reviewing it we'll get at the notions of Fit and Fitness in more detail. Take a moment to look it over.

Sustainable organization

As the diagram in Figure 2 indicates, organizations receive inputs which they transform into outputs by way of transformation processes (e.g., manufacturing). Organizations obtain the inputs they require by way of transaction processes (e.g., payments to suppliers, salary and wages to employees, and return to investors to name some of the more obvious ones). Organizations also exchange their outputs via transaction processes (e.g., goods and services to customers in return for revenues). It is this ability to carry out transactions to import inputs and to export outputs that makes the organization an "open" system.

An organization's transformation or production processes and its transaction or exchange processes cross over the boundaries of typical organizational functions such as sales, manufacturing, research, HR, finance, etc. The organization's executive cadre is ostensibly "above the fray" so to speak and in a position to ensure that cross-functional squabbles and boundary disputes do not impair these vital cross-functional processes.

Fit comes into play in the context of the organization's alignment with its environment. Is it producing goods or services that are a "fit" with customer expectations and requirements? Are its prices competitive or does it have a particular feature or benefit that supports premium pricing? Are its sources of inputs secure and reliable? Is it attractive to investors? Can it attract and retain the talent necessary to its ongoing operation, expansion, improvement and innovation? Can it accommodate and adapt to economic ups and downs? Does it perform better than its competitors? These questions and many more like them can be used to assess the Fit of an organization with its environment.

Fitness comes into play in the context of what goes on "inside" the organization. Are its processes productive and efficient? Are its people engaged? Can it flex and adapt to meet changing internal circumstances? Does it continuously improve upon how it does what it does? Most important, does it keep track of and manage both its Fit and its Fitness?

As Figure 2 also indicates, in addition to its transformation or production processes and its transaction processes, there is a third set of processes those that focus on the organization's ability to align itself with its larger environment, to adapt to changes or maintain that alignment, and to innovate to drive changes internally and externally. These processes ensure Fit and Fitness on an ongoing basis. Thus they ensure sustainability.

Again, the executive cadre comes into play. It has the primary, direct responsibility for the alignment, adaptation and innovation processes. It relies on internal and external intelligence as the basis for driving the changes needed to ensure alignment, adaptation and innovation. In this way, the executive cadre is also responsible for the sustainability of the organization. And that is as it should be.

So there you have it sustainability in a nutshell. Fit and Fitness are the keys and, ultimately, it falls to the organization's executive cadre to see to it the organization's alignment, adaptation and innovation processes ensure its sustainability. Sounds simple enough, eh? Well, actually, getting started is simple enough; all you have to do is ask yourself a couple of questions and work hard to get good answers to them:

  1. What provisions (e.g., policies, standards, procedures, processes) do we have in place for assessing the quality of our organization's Fit with its environment and the Fitness of its internal arrangements?
  2. What do we have and what do we need in the way of intelligence, processes and change management capabilities that focus on alignment, adaptation and innovation?

If you have really good answers to those two questions then you're probably in pretty good shape. If you don't, you might want to dig a little deeper to see just how sustainable your organization really is.

About the Author: My name is Fred Nickols. I am a writer, an independent consultant and a former executive. Visual aids of one kind or another have played a central role in my work for many years. My goals in writing for SmartDraw's Working Smarter blog are to: (1) provide you with some first-rate content you can't get anywhere else, (2) illustrate how important good visuals can be in communicating such content and (3) illustrate also the critical role visuals can play in solving the kinds of problems we encounter in the workplace.

SmartDraw Makes Diagramming Easy