Fault Tree Templates

Browse fault tree templates and examples you can make with SmartDraw.

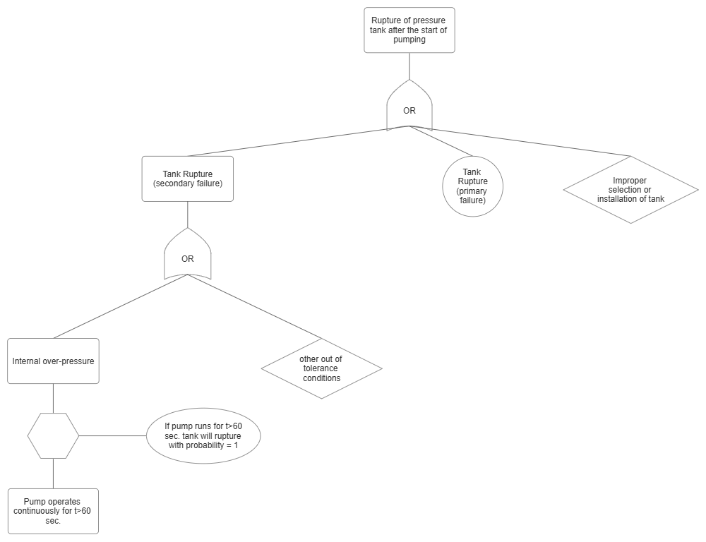
Fault Tree Example - Tank Failure

Create Fault Tree examples like this template called Fault Tree - Tank Failure that you can easily edit and customize in minutes.

By continuing to use the website, you consent to the use of cookies.   Read More