Turn Brainstorming into Action Plans

Run Better Meetings with an Interactive Agenda

Whether you're face to face in a conference room or meeting remotely over video chat, the biggest challenge of meetings is making sure they're productive. No one likes wasting time in meetings. This means making sure that everyone is on the same page and tasks are clearly defined.

SmartDraw lets you create an agenda that will provide structure to your meeting. A mind map works really well for this. It will let you define the main topics you want to discuss and then add more nodes to drill down and cover more details.

You can add as many sub-topic levels as you want while keeping everything organized. As you run your meeting, expand each node to explore topics in detail and keep your team focused on what matters.

Your agenda is a living document that you can collaborate on in real time. Add new nodes or modify existing ones as decisions are made and ideas are discussed.

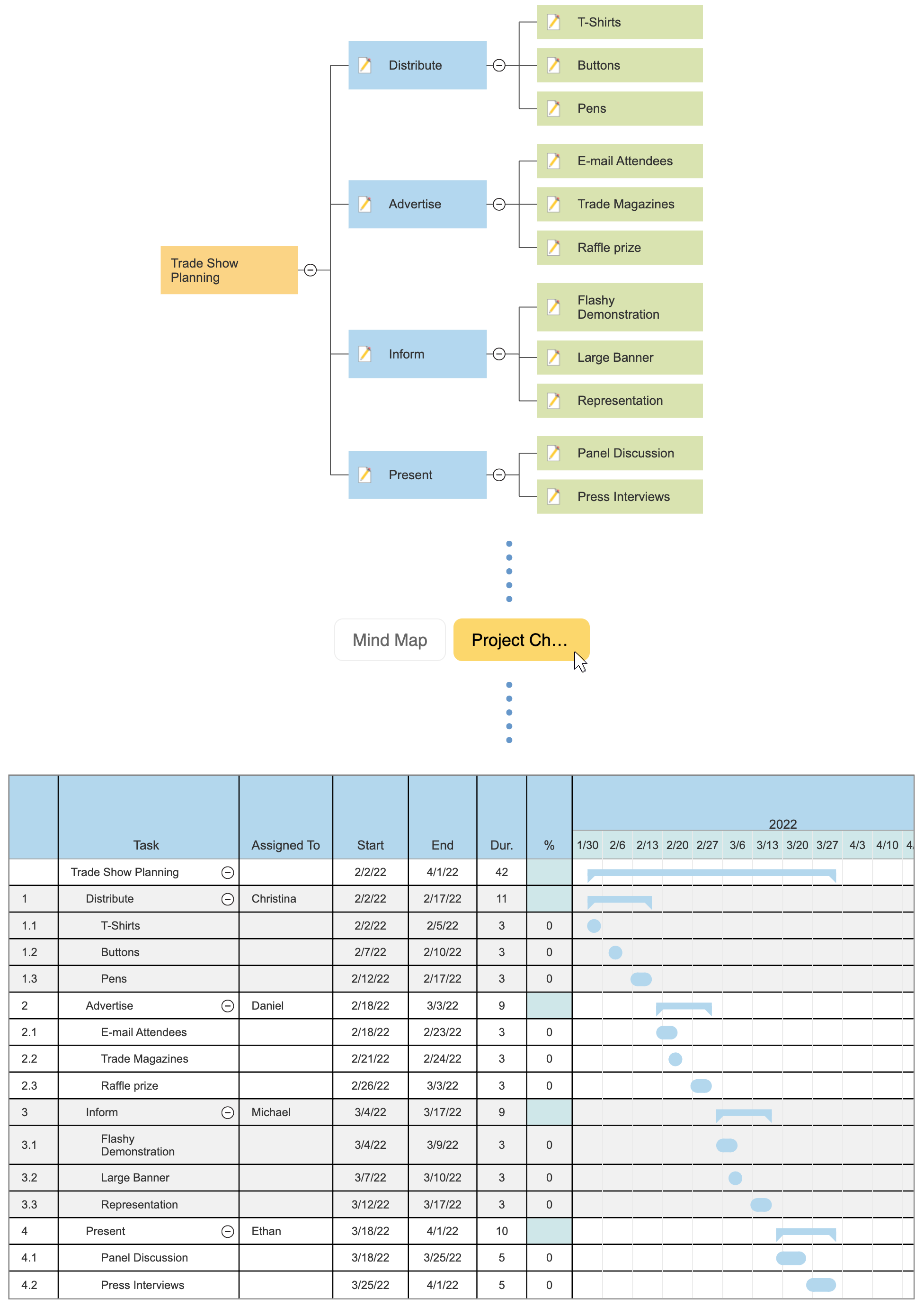
SmartDraw meeting mind map

Turn Your Meeting Agenda into Action Items

Your previous workflow may have treated brainstorming in a meeting and project planning as two separate tasks. SmartDraw will save you time by making the transition seamless. When you are ready to define action items, you can turn your meeting agenda into a project chart in a single click. The same visual that was your agenda can quickly become where you organize project tasks and sub-tasks, assign tasks to team members, and define start dates and durations for each task. If you need to go back to brainstorming, you can easily flip back into mind map mode. Flip between views as needed. Changes made in one view will be automatically reflected in the other.

SmartDraw lets you create an easy-to-read agenda, edit it real time, and assign action items to attendees. Best of all, it gives everyone in the meeting a clear and concise plan of action with accountability.

SmartDraw meeting mind map to project chart
By continuing to use the website, you consent to the use of cookies.   Read More