Best In Class Visio Import and Export

SmartDraw makes migrating from Visio® painless. You won't have to recreate years of complicated diagrams or stencils by redrawing them. Import all your old Visio® files and stencils.

Even the most complex shapes and diagrams will import reliably as fully editable SmartDraw diagrams and shapes.

You'll be able to ungroup, change fill color, resize shapes and continue improving your Visio® diagrams using SmartDraw.

SmartDraw supports importing and exporting VSD/VSDX as well as VST and VSTX files. You can also import VSS files (Visio stencils) as well as VSX files.

Check Out These Before and Afters

To show you how reliable our Visio import really is, here are some screenshots of diagrams in Visio and then imported into SmartDraw.

Visio
Electrical plan in Visio
SmartDraw
Converted Visio electrical plan in SmartDraw
Visio
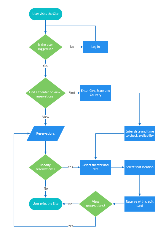
Flowchart in Visio
SmartDraw
Converted Flowchart in SmartDraw
Visio
Org chart in Visio
SmartDraw
Converted Org Chart in SmartDraw
Visio
Floor Plan in Visio
SmartDraw
Converted Floor Plan in SmartDraw

Importing Visio® Files

You can easily import a single Visio file or an entire batch using the Import section of the main Template Browser in SmartDraw.

You'll be able to choose the folder your files are imported to and once imported you can modify your Visio files like they were native SmartDraw files.

Your converted Visio drawing will be fully usable and editable in SmartDraw.

Import Visio files

Import Visio® Stencils

SmartDraw can also import Visio stencils as SmartDraw symbol libraries. Each shape can be used as part of a SmartDraw diagram like any other SmartDraw symbol.

You can import your Visio stencils by first clicking on the More button in the Symbols section of the SmartPanel to the left of your workspace. Then click on Add New in the dialog and select Import Visio Stencils.

Import Visio stencils

Exporting Visio® Files

You can also export any SmartDraw diagram as Visio® file so your users can continue to collaborate with anyone in your organization who hasn't made the switch.

To export to Visio, go to the Home tab, click on Export, and choose VSD or VSDX in the Export dialog. If you need VST or VSTX, simply rename the exported file extension.

Export to Visio
By continuing to use the website, you consent to the use of cookies.   Read More