How to Make a Block Diagram

Block diagrams are similar to flowcharts in that they use basic geometric shapes like boxes and circles connected with lines to illustrated flow, input, output, and relationships between components of a system.

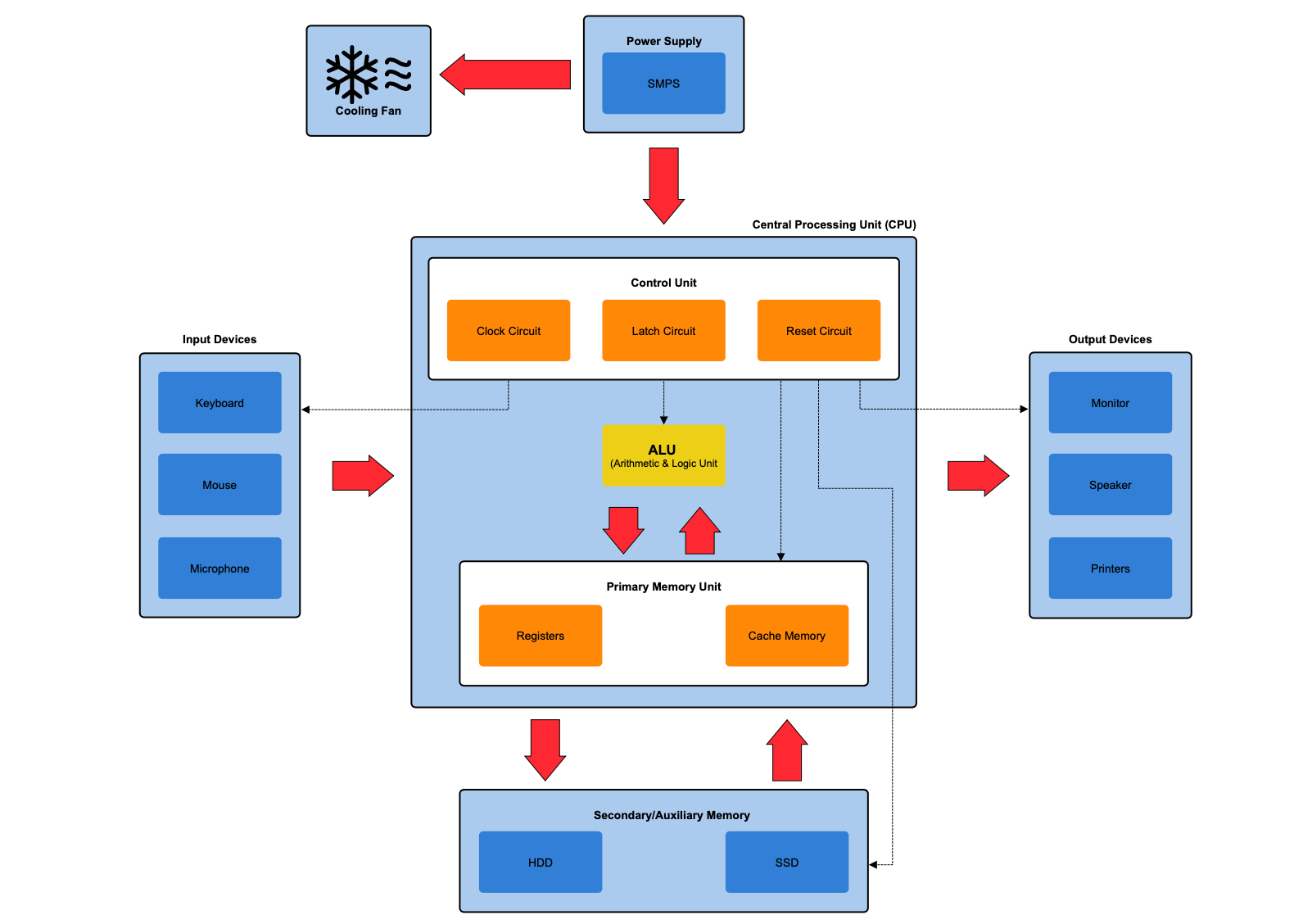
Block diagram example

Try SmartDraw Free

Start with a Block Diagram Template

To make a block diagram in SmartDraw, you'll start with a block diagram template. From the Dashboard, click New Document, select the Engineering category, and choose Block Diagram. The blank Block Diagram template has the relevant block diagram shapes docked and all the tools you need to make a block diagram.

Block diagram templates

Drag and Drop Blocks

The principal functions or components in a block diagram are represented by basic rectangle shapes (or blocks) much like a flowchart.

You can drag and drop blocks from the left panel to your work area.

Drag symbols into work area

Add Text to a Block

To add text to a block, simply click on it and start typing.

Block

Connect Blocks

To connect a block to an existing block in your diagram, you can use the Quick Action Controls. These are the hollow yellow dots around a selected block. Click on a yellow dot, drag your mouse to draw a connected line, and then choose a shape to add at the end of the line from a pop-up menu of shapes.

This menu is intelligent and will populate with the last 6 symbols you've used in your diagram, so you'll always have the right symbols at your fingertips.

You can also hold down the CTRL key and hit any arrow key to automatically add the most recently used shape in the direction of the arrow.

Connecting blocks with action buttons

Add Arrows

The arrows connecting components represent the direction of signal flow through the system.

To add or change an arrowhead on a line, select the line in your workspace, then choose Arrowheads from the Line Style drop down menu on the Home tab and select the desired arrowhead.

Change arrowhead direction

Insert a New Block Using Your Keyboard

It's unlikely you'll get every step right in your block diagram the first time around. You may need to add new blocks between existing ones, move blocks around, or delete unneeded blocks. SmartDraw makes this easy with some built-in automation that helps you reconnect and heal your diagram as you make edits.

You can easily insert a new shape between two connected shapes using your keyboard. Hold down the Ctrl key and hit the arrow in the direction you want to insert a new step. The new box will push everything else over, while your block diagram stays neatly formatted. It's that easy.

Add block using keyboard shortcut

Deleting a Block

To delete a block, just select it and hit delete. Again, SmartDraw's automation will allow the block diagram to reflow automatically and heal missing connections.

Deleting a block in your diagram

Review and Share

Share your block diagram with your team and work on visualizing your system together in real time.

Simply click the Share button in the upper-right corner of your app and send your team a link.

Once you're happy with your block diagram, export it as a PDF or an image using the Export command on the Home tab.

Share your block diagram
By continuing to use the website, you consent to the use of cookies.   Read More